2019年底,中央经济工作会议提出“加强城市更新和存量住房改造提升”。2020年,中国共产党第十九届中央委员会第五次全体会议审议通过了《中共中央关于制定国民经济和社会发展第十四个五年规划和二〇三五年远景目标的建议》,明确提出实施城市更新行动。“实施城市更新行动”首次写入我国五年规划,其重要性提到了前所未有的高度。2021年,城市更新首次被写入政府工作报告,住建部在21个市(区)开展第一批城市更新试点工作。2022年,从中央到各地城市更新政策密集发布,不断为城市更新的开展构建良好的政策环境。2023年,从全国到各地的城市更新政策数量达到近几年高峰,推动我国城市更新更高质量发展。2024年,从中央到省级再到地级市城市更新政策持续发布,规模仍保持近几年高位水平,推动我国城市更新政策体系不断完善。2025年,中办、国办印发城市更新专项文件,是迄今为止最高规格的专项政策文件,将城市更新提高到国家战略高度,全国层面城市更新政策规模维持较高水平。本报告系统梳理2025年初以来中央及地方出台的城市更新相关政策,提炼全国城市更新行业发展特征,总结“十四五”全国城市更新发展成就,同时展望“十五五”城市更新发展趋势,为相关主体参与城市更新业务提供参考。
2025年全国城市更新政策发展特征
回顾过去几年城市更新的政策变迁,2021年,住建部提出“防止大拆大建”,引导城市更新更好兼顾留改营模式,各地城市更新政策出台也更加注重留改。2022年,城市更新政策更加强调有序、落地,无论是中央层面的政策还是地方层面的政策均更加强调调动市场主体的积极性。2023年,国家层面的城市更新政策更多与稳增长相结合,特别是围绕推进超大特大城市城中村改造自上而下进行全面性部署,各地的政策更加注重发挥政府统筹、市场运作的基本原则。2024年,城市更新整体政策导向除了保持与稳增长、促消费、扩内需相结合的态势外,进一步与房地产市场去库存更加有效协同。中央相关重要会议、相关中长期发展安排均将城市更新作为下阶段实现高质量发展的重要工作抓手;各地相关政策进一步细化城中村改造落地性政策,针对城市更新不同更新空间,出台更加细化的细分领域政策,多方合力加速构建可持续更新模式。2025年,城市更新政策层级进一步提升,更加强调提质增效,更加注重构建可持续更新模式和长效机制。
(一)全国层面城市更新相关表态/政策形势
2025年初以来,全国层面的城市更新相关表态/政策规模维持2019年以来的较高水平,本年度国家层面相关的城市更新政策/会议表态呈现出战略性、系统性和内涵深化的重要特征,标志着中国城市更新行动进入了一个以顶层设计为引领、以可持续模式为支撑、以提升城市综合竞争力为目标的高质量发展新阶段。第一,顶层设计全面完善,战略定位显著提升。《中共中央办公厅 国务院办公厅关于持续推进城市更新行动的意见》是迄今为止最高规格的专项政策文件,从指导思想、工作方式、主要目标(展望2030年)进行了系统阐述,并明确了八项重点任务和六大支撑保障。同时,城市更新被写入《“十五五”规划建议》,并在中央城市工作会议这一高级别会议上被明确为“推动城市高质量发展的综合性、系统性战略行动”和“重要抓手”,其战略重要性被提到了前所未有的高度。第二,更加强调建立标准化、可复制的工作流程和方法。《城市更新规划编制导则》明确了“专项规划—片区策划—项目实施方案”的规划实施体系,住建部等部门密集发布了多批可复制经验做法清单(如城市更新、城市体检、历史文化街区保护等)。第三,政策着力于解决城市更新的长效机制问题。更加强调可持续模式,突出市场力量与存量盘活。
图:近年来全国层面城市更新政策/表态数量
表:年初以来全国层面城市更新相关政策/表态
(二)地方层面城市更新政策出台形势
根据中指研究院的监测,近几年城市更新政策出台的数量均较多。从各市政策数量变化情况来看,2021、2022、2023年是各地城市更新政策出台的高峰期,年度出台的市级政策数量均在130项左右。2024、2025年各地政策数量明显下降,但个别城市政策数量增长明显。整体来看,2025年各地的城市更新政策更加注重项目落地的可行性与可持续性。具体呈现4个方面的特点。第一,多地出台中长期行动方案,明确更新路径与时间节点,如重庆《持续推进城市更新三年行动计划(2025-2027年)》、武汉《“五改四好”高质量城市更新行动方案(2025—2027年)》等,为城市更新划定清晰蓝图。第二,政策体系不断完善,覆盖项目规划、资金支持、土地利用、项目审批等全流程,例如北京推出《北京市城市更新政策激励工具箱(1.0版)》、青岛发布《优化城市更新项目审批流程实施方案(试行)》,破解实施堵点。第三,聚焦重点领域精准发力,老旧小区、城中村、低效楼宇/产业用地成为核心抓手,广州、汕头等多地出台专项政策,同步兼顾历史文化保护。第四,试点示范与机制创新并行,江苏、四川等公布省级试点项目名单,推动政策落地见效。
图:各地城市更新政策出台情况
表:2025年以来部分省市政策出台情况
(三)重点城市更新政策分析
1.中办、国办印发《关于持续推进城市更新行动的意见》
5月15日中办、国办印发《关于持续推进城市更新行动的意见》是首次在中央层面出台城市更新的专项文件和系统性政策,政策规格具有突破性,彰显中央对落实推动实施城市更新行动的高度重视。主要目标方面,《意见》明确到2030年,城市更新行动实施取得重要进展,城市更新体制机制不断完善,城市开发建设方式转型初见成效,安全发展基础更加牢固,服务效能不断提高,人居环境明显改善,经济业态更加丰富,文化遗产有效保护,风貌特色更加彰显,城市成为人民群众高品质生活的空间。同时《意见》提出六大原则、八大任务、六大举措以及四大保障。5月20日,多部委召开新闻发布会,详细介绍了支持城市更新的多项政策措施,包括积极为城市更新行动提供丰富多样、量身定做的金融产品和金融服务,将研究出台专门的城市更新项目贷款管理办法,加大中央投资支持力度等内容,未来这些举措加快落地落实,将有助于加快推动城市更新进程,进一步提升更新质效,提升城市发展质量。
表:《关于持续推进城市更新行动的意见》相关的内容
表:意见印发后国新办新闻发布会各部委相关表态
2.中央城市工作会议城市更新相关分析
7月14-15日,时隔10年召开最高规格城市工作会议,从中央层面全方位部署城市工作,意义重大,彰显中央对城市工作的高度重视。会议总结新时代以来我国城市发展成就,分析城市工作面临的形势,明确做好城市工作的总体要求、重要原则、重点任务。本次会议在总体要求中强调要“以推进城市更新为重要抓手”,表明城市更新在城市发展中的重要性明显提升,同时会议指出“城市发展正从大规模增量扩张阶段转向存量提质增效为主的阶段”,提出“高质量开展城市更新”,也意味着我国城市发展逐渐进入到城市更新的重要发展时期。本次会议将进一步强化地方政府对城市更新的重视程度,也有利于放大城市更新在稳投资、扩内需方面的作用,未来相关部门落地更多配套政策,地方政府也将深入探索适合当地发展的城市更新模式,在此过程中,政府完善相关举措鼓励多元主体参与,更多政策加持也将为企业参与城市更新释放新的机遇。
表:中央城市工作会议城市更新相关内容
3.相关城市典型政策分析
北京市《城市更新政策激励工具箱(1.0版)》。2026年1月,北京市委城工委城市更新专项小组办公室发布《北京市城市更新政策激励工具箱(1.0版)》。该政策涵盖建筑指标统筹、功能混合和复合利用、历史遗留问题解决、金融政策支持、综合类城市更新项目、审批管理服务、多方参与支持等7大领域75项政策措施,其中全面实施类41项、试点推进类20项、探索研究类14项。对于全面实施类政策工具,实行免申即享、拿到即用;对于试点推进类政策工具,各区专班研提试点项目,报各牵头单位研究确定后推动实施;对于探索研究类政策工具,各牵头单位研提工作方案。
表:《北京市城市更新政策激励工具箱(1.0版)》重点内容
上海市《关于推进商务楼宇更新提升的实施意见》。2025年7月,上海发布《关于推进商务楼宇更新提升的实施意见》,针对商务楼宇更新提出“六项举措、两项机制”共八个方面的支持政策,涵盖推动商务功能整体焕新升级、提升商务区和商务楼宇运营服务能力、确保产业发展空间、促进功能复合和配套完善、促进街区环境和基础设施升级、推动区域整体更新和格局营造、探索商务楼宇更新统筹推进机制、强化高质量发展支撑保障,为解决传统商务楼宇功能单一、配套不齐的问题,支持存量商务楼宇分类兼容符合地区发展及人民生活需求的功能业态。
表:《关于推进商务楼宇更新提升的实施意见》重点内容
武汉市《金融支持“五改四好”城市更新行动若干措施》。2026年1月,武汉市委金融办、市住房和城市更新局联合出台《金融支持“五改四好”城市更新行动若干措施》,旨在通过多元化金融手段为武汉市城市更新注入强劲动力,构建“政策引导、市场运作、多元参与”的投融资新格局,助力武汉市“五改四好”城市更新行动高质量开展。该措施聚焦既有建筑、老旧小区、老旧街区、老旧厂区、城中村改造等“五改四好”重点领域,提出力争对接不少于100个城市更新项目,提供不少于1000亿元融资支持。措施从十大方面构建金融支持体系,涵盖支持重点、服务模式、资金保障、政策协同、风险防控等全链条、全过程,精准破解城市更新融资堵点难题。
2025年全国城市更新行业发展特征
整体来看,近几年城市更新行业发展不断迈向更加成熟阶段。2021年,城市更新行业可以用国企挺进、组织/平台赋能、合作共生、政策促稳妥等关键词概括。2022年,城市更新行业可以用政企协同、平台赋能、金融支持落地、行业流动性压力、国企发力等关键词概括。2023年,城市更新行业可以用投资力度加大、城中村改造发力、金融支持工具扩围、建筑型央企加速布局、央地/街企多维合作等关键词概括。2024年,城市更新行业可以用投资增效、城改扩围、财政发力、管理赋能、居民参与等关键词概括,行业积极探索可持续更新模式。2025年,城市更新行业可以用顶层破局、存量焕新、提质转型、居民共建等关键词概括,行业更加强调可复制的工作流程和可持续发展模式,企业加速城市更新业务转型。
(一)业务领域动态
根据住建部统计,2020年,全国全年实际新开工改造城镇老旧小区4.03万个。2021年,全国全年实际新开工改造城镇老旧小区数量达5.56万个。2022年,全国计划新开工改造城镇老旧小区5.1万个、840万户,实际新开工改造老旧小区5.25万个、876万户。2023年,全国计划新开工改造城镇老旧小区5.3万个、865万户,实际新开工改造城镇老旧小区5.37万个、897万户。2024年全国城镇老旧小区改造新开工5.8万个,更新改造小区内各类老化管线超过5万公里,加装电梯2.5万余部,增设停车位超过50万个。2025年(1-11月)全国城镇老旧小区改造新开工2.58万个。2025年,国家首次将2000年前建成老旧小区全面纳入城市更新范畴,明确了老旧小区改造边界,同时明确支持老旧住房自主更新、原拆原建。另一方面,要求老旧小区改造与完整社区建设深度绑定,聚焦“一老一小”,因地制宜配建养老、托育、停车、充电等配套,补齐公共服务短板。
图:2019~2025年(1-11月)全国老旧小区改造计划及实际完成情况
自主更新与原拆原建模式。2025年8月该模式已由鼓励探索发展到顶层政策明确支持。全国住房城乡建设工作会议数据显示,2025年全国已有38个城市开展老旧住房自主更新、原拆原建工作。广东省探索危旧房自主更新模式破解资金难题已入选住建部可复制经验清单(第四批),如广州市花都区试点探索多产权危旧房屋拆建新路径,引导群众出资866.4万元,对集群街2号危房进行原址拆除重建。目前老旧小区自主更新模式处于地方试点阶段,在推进过程中仍面临核心问题。一是前期实施阶段需协同居民达成共识。在北京已有的原拆原建试点项目中,前期需实现100%居民签约,即全部居民同意改造方案,项目实操层面难度较大。二是多方参与的资金平衡问题。资金是老旧小区自主更新的核心支撑,自主更新资金来源包括政府补贴、社会资本、居民自筹等渠道,各方出资比例标准应有进一步明确。三是更新后的利益保障问题。居民房产增值收益、部分公共空间改造后的经营性收益等缺乏明确的政策依据和操作标准。
(二)资金支持动态
城市更新的资金来源一般包括由地方财政安排的城市更新改造资金及各级财政预算中可用于城市更新改造的经费;国家有关城市改造的政策性信贷资金;融资地块的出让金收入;参与城市更新项目的市场主体自筹投入的改造资金;土地、房屋权属人自筹的资金经费;金融机构的创新金融产品(如城市更新基金)等多个渠道。
中央财政支持方面,一是中央财政城市更新专项补助。2025年4月,财政部、住建部联合印发《关于开展2025年度中央财政支持实施城市更新行动的通知》,并在5月份公布了第二批城市更新行动评审结果。北京、天津、唐山、包头、大连、哈尔滨、苏州、温州、芜湖、厦门、济南、郑州、宜昌、长沙、广州、海口、宜宾、兰州、西宁、乌鲁木齐等20个城市成功入选新一批名单,补助总额超过200亿元。其中东部地区每个城市补助总额不超过8亿元,中部地区每个城市补助总额不超过10亿元,西部地区每个城市补助总额不超过12亿元,直辖市每个城市补助总额不超过12亿元。从入围城市名单来看,2024年与2025年名单无任何城市重叠,表明中央财政支持城市更新行动是年度性评选,每年选择不同城市,避免重复资助,以扩大覆盖范围。二是中央预算内投资城市更新专项资金。2025年国家发展改革委下达中央预算内投资城市更新专项资金800亿元,以支持各地城镇老旧小区改造、城市危旧房改造等项目建设,共涉及约550万户居民,受益人数约1700万人。三是超长期特别国债。2025年我国已通过“两重”建设(国家重大战略实施和重点领域安全能力建设)安排超长期特别国债1350亿元,支持各地建设改造城市燃气、排水、供水、供热等地下管网约14.8万公里。2025年12月31日,国家发展改革委例行新闻发布会上表示,抓紧组织下达2026年提前批“两重”建设项目清单和中央预算内投资计划,共计约2950亿元。“两重”建设方面,强化“两重”性质、坚持自上而下、注重软硬结合,共安排约2200亿元,支持城市地下管网、高标准农田、“三北”工程、有效降低全社会物流成本等领域的281个项目。中央预算内投资方面,聚焦需要集中力量、持续投入、补短板调结构惠民生的公共领域,安排超过750亿元,支持城市更新、水利、生态保护修复、污染治理、节能降碳等方面的673个项目,充分发挥政府投资引导带动作用。财政贴息方面,2025年7月,江苏省提高“城新贷”财政贴息标准,对2025年1月1日后放款的、符合条件的贷款项目由省财政贴息1.5个百分点。截至2025年9月,“城新贷”发放贷款179.13亿元,已拨付3.29亿元贴息资金、惠及183家企业(项目),精准对接老旧小区改造、基础设施升级、产城融合发展等重点项目。城市更新专项债方面,2025年前三季度,全国已经发行的新增地方专项债中,保障性安居工程、保障性租赁住房、城镇老旧小区改造、棚户区改造、土地储备等房地产相关的专项债发行约6400亿元,同比增长89%,其中,城镇老旧小区改造、棚户区改造专项债分别为632亿元、1302亿元,涉及城中村改造的专项债发行816亿元,同比增长1.4倍。政策性信贷资金方面,国开行2025年发放城市建设领域贷款1.16万亿元,截至2025年末在城市建设领域贷款余额6.3万亿元。农发行2025年累计发放城中村改造专项借款超过4700亿元;历时不到1个月的时间高效完成1500亿元新型政策性金融工具基金投放任务,支持项目881个,预计可拉动项目总投资1.93万亿元。商业银行贷款方面,截至2025年三季度末,浦发银行城市更新贷款余额超1600亿元,落地项目超200个。工商银行2025年设立1000亿元城市更新专项信贷额度,对符合条件的项目给予基准利率下浮10%-20%的优惠。2025年5月金融监管总局表示,将研究出台城市更新项目贷款管理办法,明确贷款条件标准,满足城市更新行动金融需求,提高金融服务的及时性和有效性。2026年1月,住建部部长倪虹在《求是》发表署名文章《高质量推进城市更新》中提到,要积极引入社会资金,鼓励金融机构创新金融工具,开发金融产品,提供长周期、低利率的信贷资金。不动产投资信托基金方面,2025年2月,城市更
结合住建部历次发布的实施城市更新行动可复制经验做法清单来看,多批次的城市更新可复制经验做法均提到构建城市更新多元投融资机制。各地针对构建可持续的资金来源进行了持续性探索。包括四川省成都市设立城市更新专项资金,广东省争取重大项目前期工作经费支持城市更新,江苏省出台“城新贷”财政贴息政策,河南省整合多种金融工具支持城市更新,江西省引导开发性、政策性金融机构支持城市更新,上海、西安设立城市更新基金,北京市发行基础设施领域不动产投资信托基金、唐山市安排专项资金对城市更新给予支持,烟台市、重庆市通过政府专项债支持城市更新,苏州市争取中长期低息贷款支持古城保护,南通市设立城市更新资金超市等多方式探索,体现了各地对加速构建可持续更新模式的重视。
表:第一、二、三、四批实施城市更新行动可复制经验做法清单中关于构建多元化资金保障机制
(三)行业管理动态
城市更新工作组织机制方面,根据2025年住建部发布的实施城市更新行动可复制经验清单(第四批次)显示,四川省构建“省级统筹—市级主责—区县主抓”工作组织机制。省住房城乡建设厅发挥牵头作用,协同发展改革、财政、自然资源、文化旅游、商务等10个部门建立城市更新工作协调机制,共同确定省级城市更新目标任务、资金安排、政策支持等,省住房城乡建设厅下设城市更新处负责具体推进工作。21个市(州)人民政府落实主体责任,成立城市更新领导小组,负责政策协调、资金筹措、项目管理等工作,统筹指导城市更新重点片区划定。区(市)县成立城市更新工作推进专班,主抓城市更新片区和项目的谋划、申报,推动城市更新项目落地实施。安徽省芜湖市设立人民城市建设委员会常态化推进城市更新工作。组建由市委书记、市长领衔,住房城乡建设、自然资源、财政等40余个市直单位主要负责同志参与的人民城市建设委员会,打破部门壁垒,常态化推进城市更新工作,强化城市更新政策统筹与资金保障;委员会下设办公室,统筹负责全市城市更新工作协调与管理。成立事业单位,负责研究城市更新技术标准,编制城市更新规划、年度实施计划,推进城市更新重点项目实施,总结推广城市更新典型案例。
城市体检推进机制方面,浙江省衢州市建立“体检评估—更新行动—考核督查”全链条工作机制。开展城市体检,识别公共服务设施、安全韧性、道路交通、创新活力等方面问题短板,制定公共服务完善提升、城市安全管理、城市交通畅行、城市精细管理等“十大专项”行动,明确五年工作目标、中期项目储备库以及年度项目清单。强化更新成效评估和考核督查,结合五年体检评估,调整城市更新策略方向,依据年度体检,动态更新中期储备项目库,并将一体化推进情况纳入市委市政府年度考核。
多地住建局更名为住更局。深圳最早成立城市更新局,2019年初,原深圳市城市更新局、土地整备局二者又合并为现在的深圳市城市更新和土地整备局,归属市规划和自然资源局领导管理。湖北省17个地市州的“住房和城乡建设局”统一更名为“住房和城市更新局”,于2024年7月全部完成挂牌,是全国首个实现全省地市州层面住建系统统一更名的省份,将城市更新提到了相当高的战略位置。2025年9月沈阳市新民市住建局更名住房和城乡更新局。城市更新局的成立与住建局的更名,优化了城市更新行业管理,同时也标志着城市发展从大拆大建到存量更新的转变。
(四)企业参与动态
1.城市更新业务转型引领行业高质量发展
从部分企业城市更新动态及战略导向来看,目前建筑、房地产开发类企业参与城市更新呈现四大特点。一是项目由传统拆建,转向品质运营,注重场景营造与文化传承。项目彻底告别传统大拆大建模式,注重空间功能迭代与长期经营性现金流平衡,居民情感生活与历史文脉活化成为更新核心底色,推动城市从物理空间焕新迈向情感寄托的内涵式高质量发展。二是行业竞争从单纯项目争夺转向差异化品牌构建。企业通过标杆项目输出更新理念与运营标准,推动城市更新从“单点改造”走向“品牌营造”,同时文化传承、社区融合等指标纳入价值评估核心,在做好项目落地的同时打响自身城市更新品牌。三是企业布局聚焦高能级核心城市和区域深耕。北京、深圳、广州等核心城市成为企业角逐的核心赛道,多家企业聚焦自身深耕区域,形成核心城市重点突破、区域资源深度整合的布局态势。四是城市更新重点领域的变化为建筑型企业带来发展红利。建筑企业迎来城市更新项目涉及老旧小区改造、历史街区活化、产业园区升级等多个复杂领域,对参与企业施工能力、业务范围、合规运营能力有着严格要求,建筑企业凭借自身多年积累的行业经验、开发资质优势、产业链整合能力迎来巨大红利。
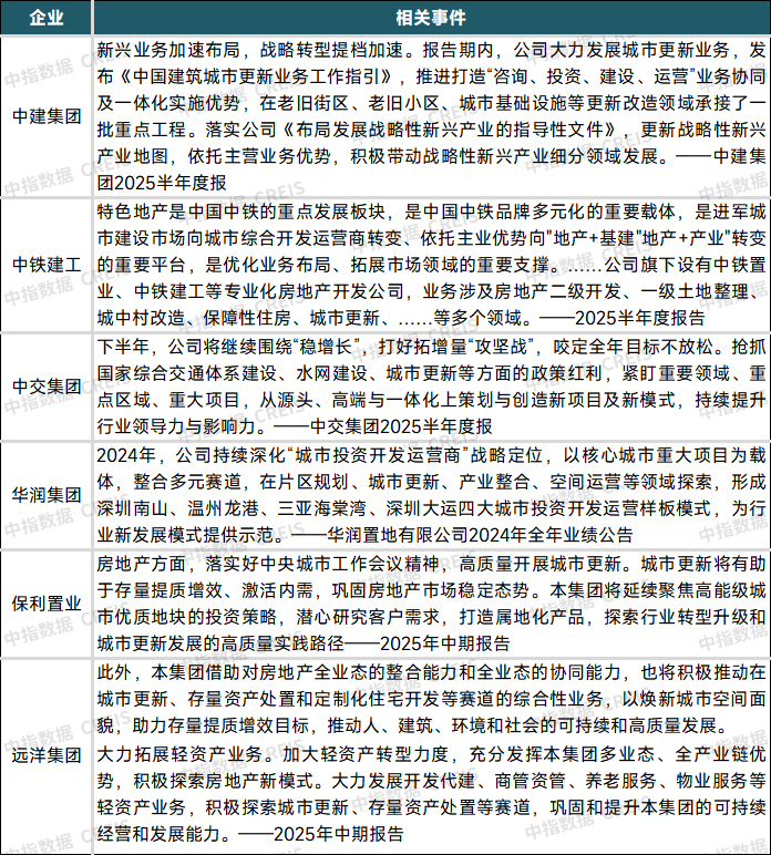
表:年部分建筑、开发类企业参与城市更新情况
表:部分企业城市更新战略相关描述
2.行业链条参与者规模继续扩大
城市更新联盟的组建,旨在打破行业壁垒、整合全产业链资源、构建多元共治平台,为城市更新这一系统性工程提供从金融资本、专业技术到产业资源的系统化解决方案,从而实现城市更新创造性突破。
政府主导的综合性城市更新联盟规模持续扩大。2025年4月,南京市城市更新促进会在南京成立,主管部门为南京市城乡建设委员会。首批申报入会并审核通过的会员单位190家,标志着南京城市更新迈入“全域统筹、多方联动、系统推进”的新阶段。2025年11月,天津城市更新联盟成立,标志着天津市在推动城市结构优化、功能完善及品质提升方面,正式迈入政企携手、多方联动、协同推进的全新发展阶段。联盟在市住建委指导下,由天津市勘察设计协会组织召集汇聚了28家成员单位,涵盖开发企业、金融机构、设计咨询、推广运营等领域的单位共同发起组建。
企业主导城市更新联盟专业度进一步细分。2025年9月,上海城市更新技术中心联盟成立,由
跨区域协同加速,城市群合力格局显现。2025年6月,长三角城市更新生态伙伴计划启动,标志着区域协同进入新阶段,上海与江浙皖建立联合工作机制,在土地政策、金融创新等方面开展试点,探索跨区域更新路径。2025年7月,京沪城市更新联盟交流活动在上海举办,由上海城市更新开拓者联盟、北京城市更新联盟、上海市城市规划学会、上海市城市规划行业协会共同主办。活动聚焦“可持续社区更新”主题,邀请了北京、上海、广州、成都等重点城市代表,共同探讨可持续社区更新的理论与实践,推动社区更新向更高品质、更可持续的方向发展,现场共130余名京沪联盟代表和嘉宾参会。2025年11月,沪宁城市更新联盟成立,由南京市城市更新促进会与上海产业转型发展研究院共同发起,联合沪宁两地政府部门、专业机构、专家学者及优秀实践企业组建。联盟将构建长效、开放、务实的合作平台,共同为沪宁两地的城市更新注入新动能、探索新路径、树立新标杆,促进城市高质量发展。
3.城市更新项目获取渠道多元化
城市更新项目获取渠道不局限于市场化招标,当前已形成政企协同、项目推介会、前期深度介入城市体检等多元渠道。政企协同,区政府与企业签订战略合作协议,共同推进城市更新项目。以首开集团朝阳区城中村改造项目为例,朝阳区政府出具《关于首开“1托4”城中村改造项目核准的批复》,将项目纳入北京市“三大工程”体系,提供规划、土地、资金等政策支持,简化审批流程,形成“一揽子”政策服务包。首开集团履行城中村改造主体责任,打造高端住宅,配套建设幼儿园、社区服务中心等公共设施。政府搭建推介会平台,集中发布城市更新项目清单,组织企业与政府、金融机构对接,实现精准匹配。2025年10月,中国(重庆)城市更新论坛暨资源对接大会举行。渝中区委常委、副区长罗毅现场作推介。会上,31个城市更新相关项目进行集中签约,总投资达375亿元。同时发布了重庆“城市更新机会清单”,涵盖220余个项目、总投资超2600亿元,大会上重点推介了长滨路沿线城市更新项目等13个项目、总投资288亿元。2025年11月,广州城市更新发展大会暨项目推介会一次性推介102个城市更新项目,涵盖老旧小区改造、危旧房原拆原建、城中村改造等类型,总投资约8077亿元。前期深度介入城市体检。在城市更新项目正式启动前,企业主动参与政府组织的城市体检工作,通过发现问题、提出解决方案,为后续获取项目奠定基础。2024年4月,武汉城建集团成功中标2024年度武汉市城市体检项目,全程参与武汉市城市体检工作。后续通过前期体检工作,成功获取了武昌区东亭完整社区建设项目、青山区红钢城片区更新、经开区智慧基础设施更新等多个重点项目开发权。
4.物业服务、代建服务加速与城市更新融合发展
物业服务在城市更新中的角色升级。一是物业企业拓展城市更新新赛道。中办国办《关于持续推进城市更新行动的意见》明确提出结合改造同步完善小区长效管理机制,强调引导居民参与和监督,共同维护改造成果,为物业服务企业深度参与老旧小区治理、拓展业务边界提供了权威政策支撑。杭州天水街道采用全域一体化大物业模式,引入绿城物业,实行片区化统筹管理,整合3.8万居民的老旧小区资源。二是从“基层治理”到“城市治理”。11月21日,住房和城乡建设部在安徽省芜湖市召开全国城市更新工作推进会,会议将物业服务纳入“城市治理现代化”框架,标志着其功能从传统的“稳定维护”向“城市有机更新”升级,物业行业从“社区服务者”向“城市治理参与者”的职能升级。基层治理侧重矛盾化解与社会稳定,而城市治理更强调系统性、前瞻性与城市风貌的整体提升。未来,物业服务需参与城市功能优化、公共空间活化等更高维度议题。三是“管理融合”与“服务深化”。一方面是城市管理进社区,住房和城乡建设部表示,全面推进城市管理进社区,不是简单的执法延伸,更加注重服务的下沉,以城市管理进社区为载体,将城市管理领域涉及垃圾分类、绿化管理、停车秩序、供热供气供水等方面管理与服务融入社区治理,着力做好社区居民天天有感的“关键小事”。另一方面是物业服务进家庭,物业企业需从“基础服务”向“增值服务”延伸,如养老托育、家政服务,形成“物业+社区服务”生态链,同时也让物业服务去与业主(家庭)建立良好关系,增强城市治理的效果。
代建企业紧抓政策带来的结构性代建机遇,针对不同物业类型拓展项目。一方面,代建企业紧跟政策导向,探索并利用新的结构性机遇扩大规模。如远洋建管分别签约北京石景山希尔顿花园酒店城市更新项目和昆明市五华区潘家湾城市更新项目,为项目提供土地开发咨询、代建、代管等业务。招商建管联动招商局集团金融板块,针对债务重组、破产重整、破产清算抵债资产等纾困类项目,为项目盘活方提供“代建+金融方案”服务,目前已在全国开展多个纾困项目。另一方面,代建企业针对不同物业类型,拓展康养、写字楼、产业园区、场馆等领域的代建业务。
5.优秀项目运营落地带动城市更新行业发展
全国各地一批特色鲜明、模式多元的城市更新标杆项目接连落地、高效运营,为行业发展注入强劲动能。2025年6月,北京中海大吉巷正式开业,项目通过拆旧改造,打造传统与现代交融的城市更新典范,开业第一天就吸引了近20万客流,成为北京二环内兼具历史底蕴与现代活力的新地标。2025年9月,北京市首钢老工业区改造项目承办WTT中国大满贯,赛事期间园区累计消费额突破4100万元,较去年同期增长近50%,配套主题公园“大满贯公园”累计入园人数突破10万人次,较去年同期增幅达137%,大满贯公园消费额突破1000万元,园区整体活力与消费能级显著提升。贵阳市新华印刷厂危旧厂房提升改造入选2025年住建部《城市更新典型案例集(第二批)》,项目依托5栋存量建筑,布局1个4D体验文化中心、2座特色展馆、3大主题空间,在历史印记、工业遗存中融入新功能、新空间、新环境。自2024年5月开业以来,最高日客流量达12.8万人次,日均客流量约3.5万人次,累计客流量突破300万人次。已签约首店8家、品牌商家106家,年租赁收入突破2700万元,预计园内商家年总营收超1亿元、新增税收330万元,有效拉高周边地块商业和住房资产价值。天津市河北区中山北路片区城市更新项目是天津轨道交通集团在该区的首个城市更新项目,为河北区标志性城市更新项目,承载片区功能升级与形象焕新使命。项目以“TOD+城市更新”双轮驱动,依托轨道站点一体化开发,助力河北区打造城市副中心、焕新“百年中山路”。通过打通2条断头路改善交通,规划TOD特色街区补充便民服务、休闲娱乐等多元配套,切实提升居民生活品质与幸福感。
“十四五”全国城市更新发展总结及“十五五”趋势展望
(一)“十四五”全国及各地城市更新推进情况
从政策层面来看,自2019年城市更新概念在中央经济工作会议上被首次提出,我国逐步形成了“条例法规、专项规划、具体政策、技术标准、操作细则”等多个层次的城市更新政策体系。截至目前,已至少有辽宁、江西、北京、上海等16个省市出台了城市更新条例。地方层面,各地逐步形成了“1+N+X”的政策体系。以北京市为例,“1”是2023年正式施行的《北京市城市更新条例》,该政策是北京城市更新的法律保障和工作纲领,其明确了城市更新的定义、5大类12项更新对象,确定了城市更新主体与实施程序。“N”是针对不同更新场景的专项实施办法与支持政策,覆盖核心区平房(院落)、老旧小区、老旧厂房、老旧楼宇等重点对象,突出分类指导与精准施策。“X”是配套政策与技术标准,旨在打通土地、规划、建设、金融等领域的实操瓶颈,为城市更新提供支撑。
从投资情况来看,根据住房和城乡建设部数据,2021年,全国实施城市更新项目2.3万个,总投资约5.3万亿元;2022年,全国实施城市更新项目6.5万个,总投资约5.8万亿元;2023年和2024年,全国每年实施城市更新项目6万个左右,2024年完成投资约2.9万亿元。“十四五”期间,我国城市更新完成投资估计约15万亿元。其中,综合整治、功能转换和拆建新建是三大主要方向,综合整治类(如老旧小区改造)投资约3.6万亿元,功能转换类(如市政设施改扩建)投资约4万亿元,拆建新建类(如棚改和保障房建设)投资约2万亿元。
从投资领域来看,老旧小区改造、城中村改造等是城市更新的重要内容,为推动城市高质量发展的重要抓手。全国住房城乡建设工作会议数据显示,“十四五”期间,全国累计改造城镇老旧小区24万多个,惠及4100多万户、1.1亿多人;加装电梯13万部,更新住宅老旧电梯16.7万台,增设停车位350万个、养老托育等社区服务设施6.5万个;更新改造供水、燃气、供热等地下管网84万公里;打造口袋公园2万多个、城市绿道2.7万公里;累计开展约200片历史文化街区、1万处历史建筑的保护提升、修复修缮等工作,惠及居民约1200万人,城市人居环境质量进一步提升。建设筹集各类保障性住房和城中村、城市危旧房改造等安置住房1100多万套(间)、惠及3000多万群众,人民群众住房条件进一步改善。
从地方层面来看,老旧小区是“十四五”期间发展的重中之重,各地均取得规模化成效,聚焦居民急难愁盼问题补齐居住短板。多数省份改造量达数千个甚至上万个,惠及百万级居民:四川省改造老旧小区3.29万个,惠及群众339.24万户,规模居全国前列;湖北省、湖南省改造量均超1.8万个,惠及居民分别达270万户、36.41万户。投资规模方面,各地加大城市更新资金投入,项目数量与投资体量保持高位运行。部分省份投资规模突破万亿级,河南省完成投资10918亿元,江西省超1.2万亿元。此外,各地结合资源禀赋与发展需求,形成差异化更新模式,吉林省对四片历史文化街区整治提升并开街运营,修缮30多个历史建筑;济南市、成都市聚焦特色街区打造,成都建成祠堂街、玉林东路等100余条特色街区,东郊记忆成为城市新地标,实现“修旧如旧”与功能焕新。
表:全国各省“十四五”城市更新完成情况
表:全国部分城市“十四五”城市更新完成情况
(二)全国及各地“十五五”规划城市更新导向
2025年10月,中国共产党第二十届中央委员会第四次全体会议审议通过《中共中央关于制定国民经济和社会发展第十五个五年规划的建议》,提出坚持城市内涵式发展,大力实施城市更新,建设创新、宜居、美丽、韧性、文明、智慧的现代化人民城市。明确将“城市更新”作为城市高质量发展的核心抓手,未来五年城市更新将更加精细化发展,重点在于存量空间的品质提升与功能优化。结合全国重点省市“十五五”规划中关于城市更新方面的表述来看,多数省市政策方向由过去大拆大建的“增量发展”模式,全面转向以提升城市品质、活力、安全和可持续性为目标的“内涵式发展”。一是更新共识全面确立,推进力度持续加大。全国大多数省市将城市更新作为“十五五”期间重要发展任务,普遍明确“大力实施”“高质量推进”等核心导向,形成上下联动、全域推进的工作格局。二是坚持城市内涵式发展,高效盘活存量资源。“十五五”期间,多个省份明确将“坚持城市内涵式发展”作为总基调,打破传统“重扩张、轻提质”的发展模式,转向以质量提升、功能完善、存量盘活为核心的可持续发展路径。北京、重庆等地推动老旧厂房、低效楼宇、闲置商业设施及产业园区更新。三是工作方法的进一步迭代升级。包括“体检”先行,精准更新。例如,江苏、宁夏等地提出“一体化推进城市体检和城市更新”,这意味着更新决策将更加科学。四是更新模式多元创新,特色示范效应凸显。各地结合区域特点探索差异化更新路径,形成一批可复制的典型模式。北京突出区域综合性更新,重庆统筹“留改拆增”推进点线面结合更新,打造“山城后巷”等融合型新场景。
表:部分地区“十五五”城市更新发展导向
资料来源:各省市国民经济和社会发展“十五五”规划
城市更新规模方面,当前各个城市“十五五”城市更新专项规划仍在编制中,从目前已公布的各地“十五五”期间或近期城市更新规模来看,有以下三个特征。一是片区化统筹特征明显,多数城市明确划定重点更新片区,通过整合空间资源、优化功能布局,实现生产、生活、生态空间的协同升级。广东计划“十五五”期末累计启动300个城市更新重点片区,广州聚焦沙面、白鹅潭等6个核心片区推进改造,杭州划定95个市级更新片区并重点推进30个,武汉则以182个片区为载体启动整体更新。二是涉及生命安全的“里子”工程更加重视。地下管网、生态修复成为高频任务。甘肃计划改造建设城市地下管网5000公里以上,成都推进不少于1070公里燃气管道更新,南京年度改造地下管网33公里以上;生态修复领域,四川明确新增改造口袋公园、社区公园500个以上,新建城市绿道1000公里以上,甘肃则完成150平方公里历史遗留废弃矿山生态修复,成都、南京等城市还将海绵城市理念融入改造全过程。三是多元场景融合,兼顾产业升级与文化传承。产业升级方面,多地聚焦低效产业空间盘活,培育新业态新动能。四川计划到2027年底培育50个以上新型老旧街区、10个以上创意产业集群老旧厂区;重庆将优化升级25条以上文化旅游休闲街区,保护修缮20处市级工业遗产;北京则通过既有建筑改造利用,为智能制造、数字经济等新兴产业释放空间载体。这种“产业赋能型”更新模式,成为推动区域经济转型的重要抓手。文化传承方面,各地注重保留城市记忆,构建特色文化体系。四川将实施10个历史文化街区保护提升,重庆修缮23个中国历史文化名镇、13个历史文化街区,广州、杭州等历史文化名城也将历史文化片区纳入重点更新范围,实现“修旧如旧”与功能焕新的统一,避免千城一面。
表:部分地区“十五五”相关年份城市更新规模
(三)“十五五”全国城市更新发展趋势展望
展望“十五五”,我国城市更新发展的趋势与我国中国式现代化历史进程、经济社会转型、技术驱动升级、居民需求迭代等因素息息相关。“十五五”时期,我国城市更新行动实施将取得重要进展,可持续更新模式更加成熟,城市更新真正进入多模式创新、多主体参与、多要素保障的高质量发展期。《中共中央办公厅国务院办公厅关于持续推进城市更新行动的意见》文件中提到“到2030年,城市更新行动实施取得重要进展,城市更新体制机制不断完善,城市开发建设方式转型初见成效,安全发展基础更加牢固,服务效能不断提高,人居环境明显改善,经济业态更加丰富,文化遗产有效保护,风貌特色更加彰显,城市成为人民群众高品质生活的空间。”综合对中央近年来重要会议表态、相关重要文件、全国及各地城市更新规划成果、各地近期发布的“十五五”国民经济和社会发展规划,以及各地城市更新相关实践的系统分析总结得出“十五五”时期我国城市更新发展趋势。第一,城市更新承担的作用更加重要和综合,逐步从“辅助性工程”升级为“战略性抓手”,多数城市城建项目中城市更新项目占比进一步提升,城市更新将不只是工程项目,而是更紧密与城市的经济转型、现代化治理水平提升等方面深度融合。第二,内涵式、高质量、可持续将是“十五五”城市更新领域的关键词和主基调。第三,从参与主体的变化趋势来看,综合性、大型央国企参与城市更新的深度、宽度和综合度将进一步提升,从原先的机会性参与转变为战略性参与,更多类型企业的参与进一步壮大城市更新产业链。第四,从政府、企业、居民不同主体关系发展趋势来看,政企合力、多元协同的城市更新推进模式将更加成熟,多元化的投融资模式进一步丰富。第五,从更新的广度来看,“十五五”时期,城市更新的内容进一步扩大到整个城市空间,更加注重地上与地下空间的协同、实物载体及服务体验的融合,更加系统性和综合性。第六,从更新的深度来看,“十五五”时期,城市更新进一步从基础性的更新升级为更有深度的更新,从趋同式的更新升级为更具特色化的更新。第七,从更新的聚焦领域来看,将更加重视对涉及“生产、生活、生命安全”等领域开展系统性更新。第八,从政策趋势来看,土地、规划、金融等关键性政策的创新力度将进一步加大,更好匹配城市更新项目的复杂性、长周期性,相关政策红利有望进一步释放,从而充分调动更多主体参与城市更新。第九,从管理机制来看,“十五五”时期,城市更新将进一步从粗线条管理到专业化服务,从被动应对、零敲碎打,转向主动谋划、系统服务的专业化场景。





















