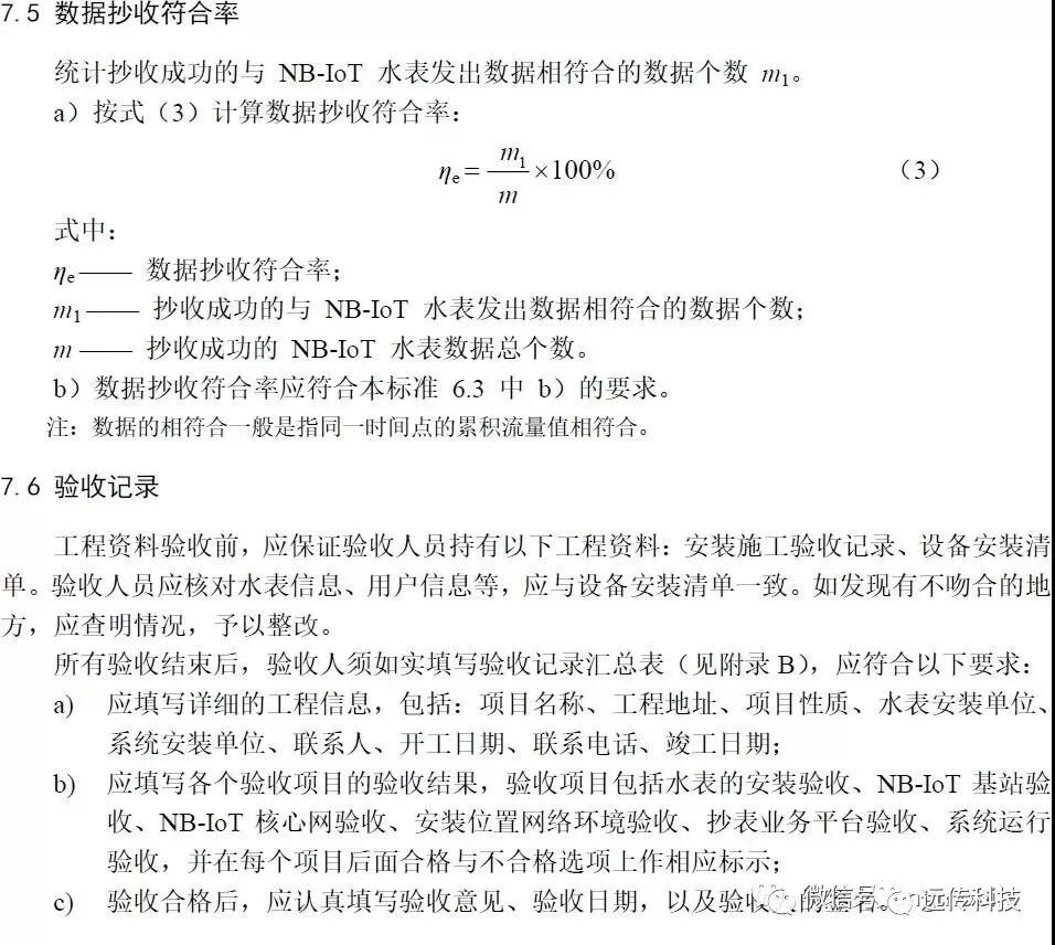
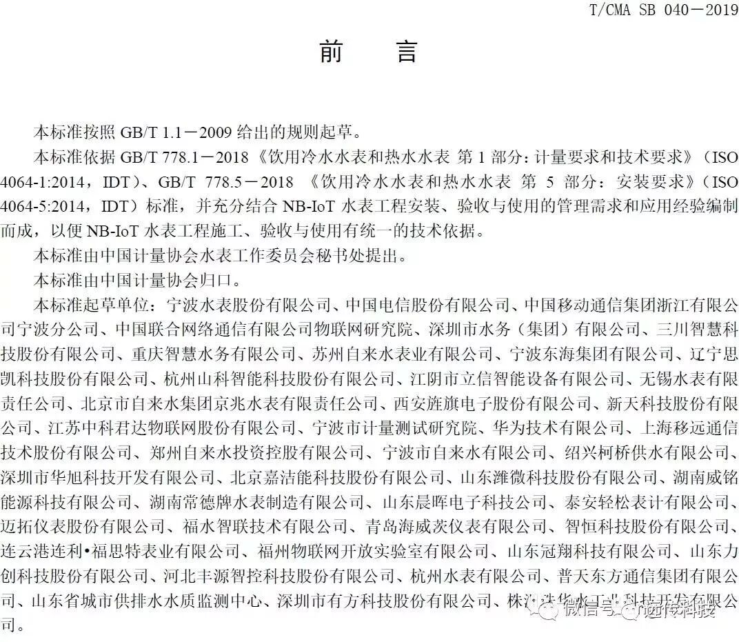
11月11日消息,中国计量协会水表工作委员会组织正式发布由中国电信股份有限公司联合44家企业(有水表企业、水务公司、网络运营商、通信设备商以及计量技术机构等)共同起草的水表行业团体标准T/CMA SB 040-2019《NB-IoT水表自动抄表系统现场安装、验收与使用技术指南》,将于2020年3月1日起实施。

据悉,此团体标准是第一个由水务行业全产业链合作伙伴、基于已有标杆案例经验所提出的NB-IoT水表安装验收的全国性标准规范,主要对NB-IoT水表在安装以及验收环节提出了规范要求;中国电信结合已有的大量案例经验、实验室测试验证结果,提出了对终端通信性能、网络参数、平台技术等相关方面的建议。








































